《财政部国家税务总局国家发展改革委关于公布节能节水专用设备企业所得税优惠目录(2008年版)和环境保护专用设备企业所得税优惠目录(2008年版)的通知》
来源:发布日期:2012-02-09
财税[2008]115号
各省、自治区、直辖市、计划单列市财政厅(局)、国家税务局、地方税务局、发展改革委、经贸委(经委),新疆生产建设兵团财务局:
《节能节水专用设备企业所得税优惠目录(
2008
年版)》和《环境保护专用设备企业所得税优惠目录(
2008
年版)》,已经国务院批准,现予以公布,自
2008
年
1
月
1
日起
施行。
附件:
1.
节能节水专用设备企业所得税优惠目录(
2008
年版)
2.
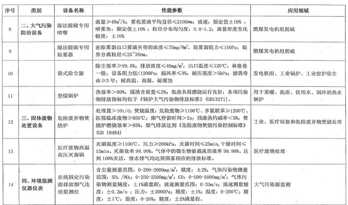
环境保护专用设备企业所得税优惠目录(
2008
年版)




附件:4.jpg
附件:5.jpg
附件:1.jpg
附件:2.jpg
附件:3.jpg
附件:2.jpg
附件:4.jpg
附件:3.jpg
附件:5.jpg
附件:1.jpg
政策性文件留言咨询
(注:1.只接收对该政策性文件的相关咨询;2.留言时请注明政策性文件名称)