习近平总书记高度重视企业家群体在国家发展中的重要作用,多次强调弘扬企业家精神,鼓励广大企业家做中国特色社会主义的建设者、中国式现代化的促进者。在第二十五届中国国际工业博览会开幕之际,上海市经济和信息化委员会与浦东新区人民政府联合公布首批8位“浦东新区首席制造官”,市政府副秘书长、浦东新区区委副书记、区长吴金城与市经信工作党委书记程鹏为企业家们颁发聘书。

为深入贯彻落实党的二十大精神,进一步推进产业链协同创新和产业高质量发展,加快推动综合改革试点事项落地,市区两级主管部门聚焦集成电路、生物医药、人工智能、智能网联新能源汽车、航空航天、船舶海工、新一代电子信息、新型储能等市区协同重点产业,以浦东为试点率先探索建立重点产业“首席制造官”制度,携手打造与“五个中心”建设和社会主义现代化建设引领区相匹配的高素质企业家人才队伍。同时加强市区政策协同,支持首席制造官申报国家、市、区人才计划和人才专项奖励。首批入选的8位首席制造官均为所在领域卓有建树的优秀企业家,既是企业发展的领军人物,更是产业生态的塑造者。首席制造官制度的建立,能够充分发挥战略企业家宏观性、前瞻性、综合性和协同性的优势,为产业高质量发展战略的落实提供决策咨询建议,推动所在企业引领产业链建设,促进各类要素聚力浦东科技策源和产业创新能力提升,有助于进一步健全和完善现代化产业体系,增强浦东在全球产业链中的话语权。
2024年以来,为全面落实市委市政府关于市区协同联动,加快推进新型工业化、持续强化高端产业引领功能的部署,浦东按照全市"10425"市区协同重点产业发展格局要求,聚焦三大先导、智能网联新能源汽车、高端装备、新一代电子信息、软件和信息服务等主导产业和特色赛道,前瞻布局通用具身智能、原子级制造、下一代移动通信、光子科技、未来显示、新型储能、脑机智能等未来赛道,加快发展新质生产力,全力培育发展产业关键主体,不断健全制度机制、优化政策措施,持续促进产业生态发展完善,为全市产业经济稳中求进、进中提质提供有力支撑。2024年浦东三大先导产业规模8323亿元,占全市46%,近三年年均复合增长11.7%,战略新兴产业产值占规上工业总产值比重达53.6%。面向“十五五”,浦东将持续强化企业创新主体地位,推动科技创新和产业创新深度融合,更大力度繁荣科创产业生态,进一步提升产业规模、能级和核心竞争力。
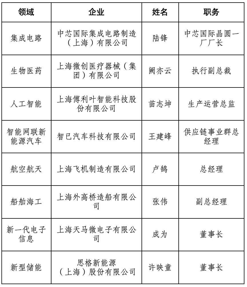
附:浦东新区首席制造官名单(首批)
浦东新区首席制造官名单(首批)
(排名不分先后)
